Комплексная система Model Studio CS

Обеспечит автоматизацию проектной деятельности при оптимальной совокупной стоимости решения.

Трехмерное и информационное проектирование является наиболее эффективным направлением автоматизации проектных работ. Программных средств, позволяющих автоматизировать рабочее место проектировщика, много, но большинство из них способно решить лишь частные задачи инженера, никак не помогая ни в организации процессов коллективной работы и комплексного проектирования, ни в управлении ими.

Подробнее о продукте

icon

Конфигурация «Геотехнический мониторинг»

от 225 600 ₽

Также получить консультацию по программному продукту можете через мессенджеры

Компонент nanoCAD Облака точек для обработки данных трехмерного лазерного сканирования и решения задач в области автоматизации мониторинга и контроля за состоянием промышленных и гражданских объектов и сооружений.

Все описание

Задачи

Систематическое наблюдение и контроль за состоянием строительных объектов и окружающей среды;
Оценка деформаций и повреждений конструкций;
Выявление изменения контролируемых параметров конструкций и грунтов оснований;
Прогнозирование и предотвращение возможных аварийных ситуаций и потенциальных угроз.
Все задачи

О продукте

Конфигурация «Геотехнический мониторинг» - Компонент nanoCAD Облака точек для обработки данных трехмерного лазерного сканирования и решения задач в области автоматизации мониторинга и контроля за состоянием промышленных и гражданских объектов и сооружений.

Задачи

Систематическое наблюдение и контроль за состоянием строительных объектов и окружающей среды Систематическое наблюдение и контроль за состоянием строительных объектов и окружающей среды.
Оценка деформаций и повреждений конструкций Оценка деформаций и повреждений конструкций.
Выявление изменения контролируемых параметров конструкций и грунтов оснований Выявление изменения контролируемых параметров конструкций и грунтов оснований.
Прогнозирование и предотвращение возможных аварийных ситуаций и потенциальных угроз Прогнозирование и предотвращение возможных аварийных ситуаций и потенциальных угроз.
Обеспечение безопасности строительства и эксплуатационной надежности объектов Обеспечение безопасности строительства и эксплуатационной надежности объектов.
Изучение отклонений объектов от проектных параметров и определение причин деформаций Изучение отклонений объектов от проектных параметров и определение причин деформаций.
Анализ последствий стихийных бедствий, природных катаклизмов и ЧС Анализ последствий стихийных бедствий, природных катаклизмов и ЧС.
Создание и актуализация паспорта объекта Создание и актуализация паспорта объекта.
Разработка рекомендаций по усилению конструкций или изменению режима эксплуатации Разработка рекомендаций по усилению конструкций или изменению режима эксплуатации.

Возможности

Проверка вертикальности

Инструмент для определения величины отклонения сооружений башенного типа от вертикали и основания фундамента. По результатам выполненных расчетов формируется отчет.

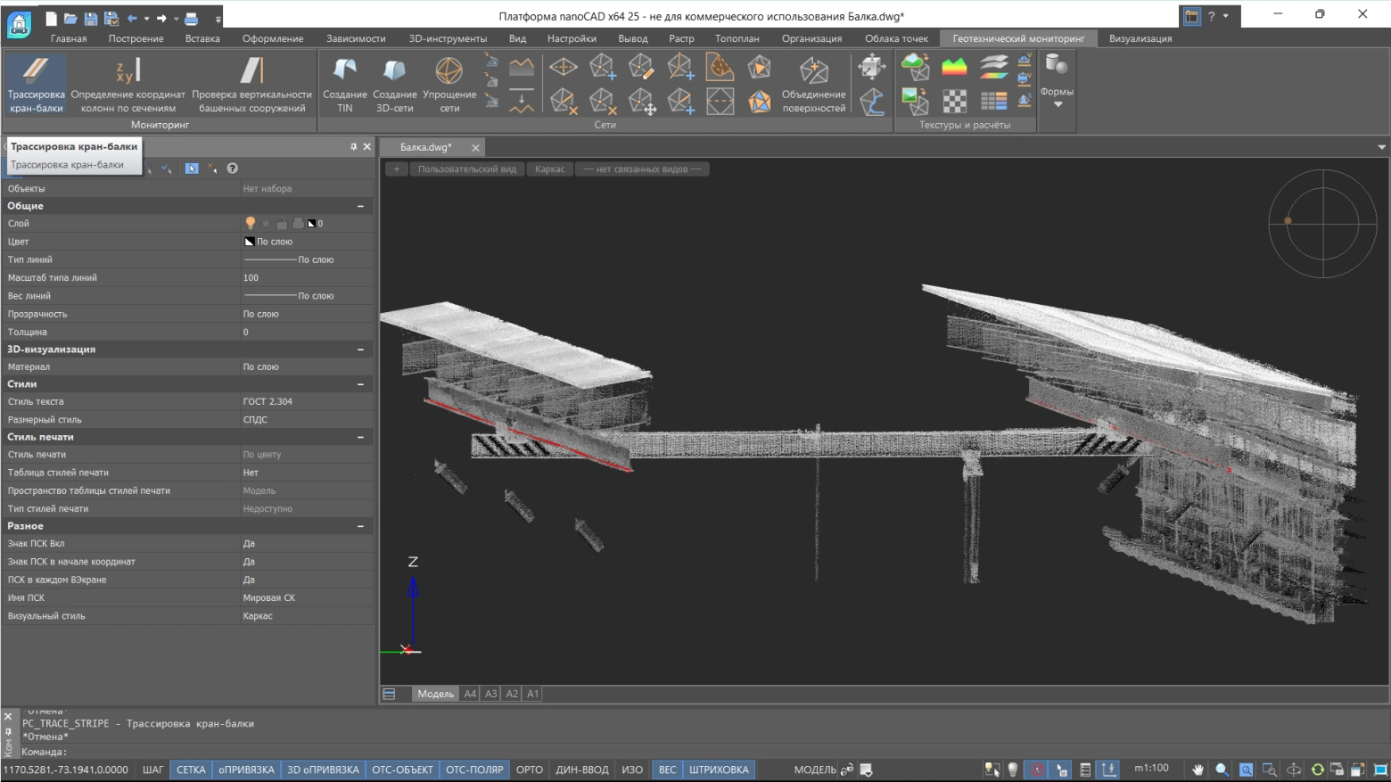
Трассировка кран-балки

Инструмент контроля подкрановых путей и взаимного расположения рельсов.

Определение координат колонн

Возможность определения плановых и высотных отклонений положения подкрановой балки в местах установки на колонны.

Фильтрация данных

Настройка фильтров атрибутов (метаданных) и классов точек импортируемых файлов.

Построение и перенос сечений

Построение сечений в различных плоскостях, перенос построенного сечения в выбранный видовой экран, а также параллельный перенос построенного сечения с заданным шагом.

Именованные виды

Создание и сохранение видовых экранов, полученных в результате использования инструментов обрезки или сечения, в том числе с иерархической структурой.

Моделирование

Инструменты создания 3D-сети по облаку точек, а также команды редактирования и текстурирования построенных поверхностей. Могут использоваться для моделирования сооружений, конструкций, деталей и др.

Расчет объема

Набор инструментов для расчета объемов между моделью и облаком точек, внутри контура или между моделями. Вычисляется общий, балансовый объем, а также рассчитываются величины снимаемого и насыпаемого объемов.

Сравнение

Инструмент определения отклонений между облаком точек и моделью, а также между двумя облаками точек. Позволяет визуализировать полученные результаты с помощью виджета отклонений и настройки дополнительных параметров режима отображения.

Послойная векторизация

Автоматическое построение множественных сечений облаков с заданным шагом, их последующая векторизация и создание растровых изображений.

Поиск труб и плоскостей

Инструменты для поиска труб и плоскостей в облаке точек на основании заданных параметров с возможностью редактирования распознанных форм и объединения их в сложные агрегатные системы.

Поиск форм

Команда, осуществляющая поиск элементарных форм (плоскость, сфера, цилиндр, конус, тор) в облаке точек.

Создание объектов по формам

Команда создает трехмерные векторные объекты на основе распознанной геометрии в облаке точек.

Конфигурации

О разработчике

Нанософт Российский разработчик инженерного программного обеспечения: технологий автоматизированного проектирования (САПР/CAD), информационного моделирования (ТИМ/BIM) и сопровождения объектов промышленного и гражданского строительства (ПГС) на всех этапах жизненного цикла, а также сквозной цифровизации всех процессов в производстве. Основанная в 1989 году, компания занимается разработкой и внедрением программного обеспечения, включая такие инструменты, как nanoCAD, иные инструменты САПР и инновационные решения для проектирования, редактирования и моделирования. nanoCAD – это мощная платформа, обладающая обширными функциональными возможностями, предназначенная для создания чертежей, 2D и 3D моделирования. Приложение пользуется большой популярностью среди инженеров, архитекторов и проектировщиков. Компания постоянно развивается, стремясь предложить инновационные решения и инструменты, которые удовлетворяют потребности специалистов в области инженерии и дизайна. Нанософт активно работает над созданием новых технологий, чтобы обеспечить эффективные инструменты для профессионалов, работающих в разнообразных сферах проектирования и моделирования.

Мероприятия

Сертификаты и свидетельства

Документы, подтверждающие право на реализацию программного обеспечения, а также на проведение обучающих программ по представленному ПО.

Смотреть сертификаты

Подпишитесь на рассылку и получайте первым информацию о предстоящих мероприятиях

Оставить заявку

Наш менеджер свяжется с вами для обсуждения запроса.