Комплексная система Model Studio CS

Обеспечит автоматизацию проектной деятельности при оптимальной совокупной стоимости решения.

Трехмерное и информационное проектирование является наиболее эффективным направлением автоматизации проектных работ. Программных средств, позволяющих автоматизировать рабочее место проектировщика, много, но большинство из них способно решить лишь частные задачи инженера, никак не помогая ни в организации процессов коллективной работы и комплексного проектирования, ни в управлении ими.

Подробнее о продукте

icon

EnergyCS Режим

от 107 400 ₽

Также получить консультацию по программному продукту можете через мессенджеры

Комплекс программ, предназначенный для выполнения электротехнических расчетов при проектировании и эксплуатации электроэнергетических систем любой сложности и состоящий из трех независимых модулей, каждый из которых решает определенную задачу в единой информационной модели рассматриваемой электрической сети.

Все описание

Задачи

Проектирование развития электрических сетей электроэнергетических систем;
Проектирование электрических распределительных сетей городов;
Проектирование распределительных сетей промышленных предприятий;
Разработка технических условий на подключение дополнительных предприятий к существующей электрической сети.
Все задачи

О продукте

Область применения

  • Проектирование развития электрических сетей электроэнергетических систем.
  • Проектирование электрических распределительных сетей городов.
  • Проектирование распределительных сетей промышленных предприятий.
  • Разработка технических условий на подключение дополнительных предприятий к существующей электрической сети.
  • Оперативный контроль и проверка режимов существующих электрических сетей.

Достоинства комплекса

  • Проведение множества расчетов при проектировании сетей любой сложности.
  • Встроенный графический редактор с собственной базой обозначений элементов схем.
  • Ввод данных в графическом виде и использование справочной базы электротехнического оборудования.
  • Исключена возможность ошибки при определении параметров схем замещения.
  • Параметры расчетной модели и результаты расчета доступны в любой момент, представляются как в графическом, так и в табличном виде.
  • Импорт и экспорт данных в известных форматах.
  • Интеграция в САПР на базе AutoCAD, BricsCAD или nanoCAD.

Задачи

Проектирование развития электрических сетей электроэнергетических систем.
Проектирование электрических распределительных сетей городов.
Проектирование распределительных сетей промышленных предприятий.
Разработка технических условий на подключение дополнительных предприятий к существующей электрической сети.

Возможности

Заглушка

Основные возможности

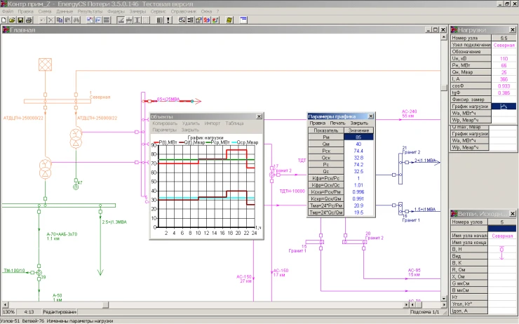
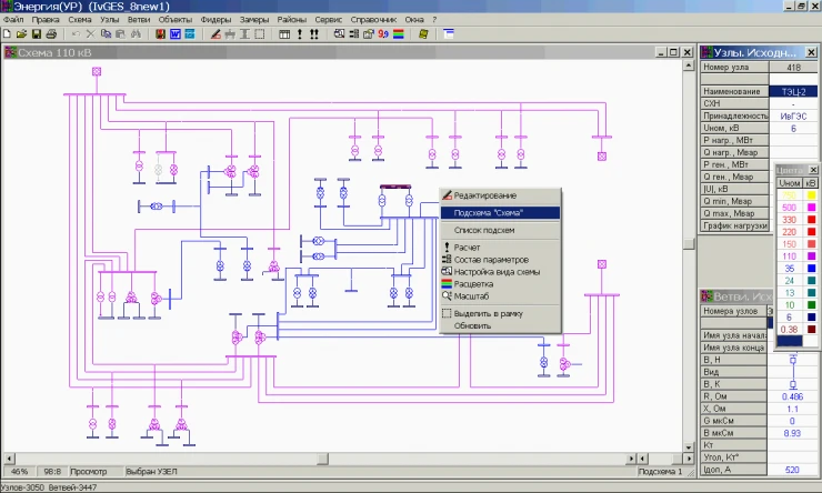
Ввод исходной модели осуществляется путем рисования схемы сети с использованием встроенного редактора расчетных схем и визуально соответствует электрической однолинейной схеме; В процессе рисования модели проверяются связность сети и классы напряжения узлов. Модель сети состоит из объектов, соответствующих элементам сети: линий, трансформаторов, реакторов и т.п. Типы и марки элементов выбираютс…

Виды расчетов, предусмотренные в программе

Расчет установившихся режимов — определение потоков мощности и токов в элементах сети, напряжений в узлах сети; Анализ балансов мощности по районам и подрайонам электрической сети; Оценка статической устойчивости методом последовательных утяжелений; Анализ качества напряжения по отклонению напряжения в результате почасовых расчетов с использованием суточных графиков электрических нагрузок; А…

Конфигурации

Новые возможности

Обеспечена поддержка AutoCAD до версии 2017

Изменена структура таблиц справочников трансформаторов

Для всех видов трансформаторов допускаются несимметричные диапазоны регулирования. При переходе от старого варианта справочника сохраняется только верхнее значение границы диапазона регулирования, значение нижней границы диапазона необходимо добавлять вручную. Кроме того, добавлено значение числа нулевых положений РПН, которое также требуется вводить. При вводе этого параметра программа пытается самостоятельно восстановить значение нижней границы, если известно значение верхней.

Изменена структура таблиц объектов-трансформаторов (двухобмоточных, трехобмоточных, с расщеплением обмоток, автотрансформаторов, линейных регулировочных трансформаторов)

Внесены изменения в расчет, позволяющие повысить надежность полученого решения, в том числе с учетом поперечного регулирования

Добавлена возможность сохранения фрагмента модели в виде самостоятельной модели (отдельного файла), а также сборка модели из готовых фрагментов, сохраненных в отдельных файлах. Это позволяет собирать модель из готовых фрагментов или объединять модели

Добавлена таблица для изменения (импорта и экспорта) нагрузок ТП и фидеров по периодам

Для нулевого периода изменяет заданную нагрузку этих объектов, а для остальных периодов изменяет коэффициенты роста. Отношения нагрузки в период к нагрузке в нулевой период. Таблица может экспортироваться и импортироваться любым предусмотренным методом импорта и экспорта, в том числе непосредственно в/из Excel, а также посредством буфера обмена либо через файл CSV, TXT, XML или другой стандартный формат. Отображение, импорт и экспорт могут производиться в относительных коэффициентах, в виде P (активной мощности), в виде модуля S (полной, кажущейся мощности) или в виде комплексного S=P+jQ.

Добавлена возможность включить отображение параметров в начале и в конце ветви для ветвей, протяженных на схеме

Добавлено исправление ошибки пользователя при заполнении справочника, когда вместо марки кабеля записывают обозначение модели кабеля с сечением. Программа всегда показывает правильное отображение модели кабеля (марка-число жил-сечение)

Общий список СХН перенесен в справочник, и теперь в одной модели может быть неограниченное число статических характеристик нагрузки. Номера 0-4 заняты под стандартные СХН, остальные 0-65636 – под произвольные

При задании нагрузки величиной тока автоматически включается СХН типа «I=c» (№4), однако ее можно вручную заменить на любую другую допустимую

Изменены наименования стандартных СХН. Теперь N0 – "S=c" N3 – "Y=c" N4 – "I=c", а СХН1 и СХН2 названия сохранили

Стандартный список СХН расширен

Добавлены: номер 0 – нагрузка задана неизменными P+jQ; номер 4 – нагрузка задана неизменным током.

Добавлен учет статических характеристик нагрузки, применимый к объектам «Нагрузка» и «ТП»

Стандартный набор цветов по классам напряжения приведен в соответствие с ГОСТ

В таблицы участков линий добавлены номинальные напряжения сети и кабелей (или шинопроводов)

Добавлены поправочные коэффициенты для учета допустимого тока в зависимости от соответствия номинального напряжения кабеля и номинального напряжения сети. То есть, если в сети 10 кВ применены кабели на 6 кВ, это допустимо. Но допустимый ток будет существенно ниже паспортного (введен понижающий коэффициент). Наоборот, если в сети 6 кВ применен кабель на 10 кВ, то его допустимый ток может быть выше (применен повышающий коэффициент). В программу добавлено средство ввода правила назначения повышающих и понижающих коэффициентов.

Добавлена возможность фильтрации объектов, в том числе и в таблице с РПН, и в таблице участков линий (можно выделить список участков кабелей одного района и/или одного класса напряжения)

Появилась возможность отображения положений РПН всех трансформаторов в одной таблице с поддержкой экспорта и импорта положений регуляторов

Появилась возможность поперечного и продольно-поперечного регулирования для вольтодобавочных и линейно-регулировочных трансформаторов

Введены вольтодобавочные трансформаторы, которые могут работать совместно с автотрансформаторами

Системные требования

Процессор

  • Минимальные требования: Intel Pentium IV и выше

Оперативная память

  • Минимальные требования (Клиентская часть): 4 Гб
  • Рекомендуемые требования (Клиентская часть): 8 Гб и выше
  • Минимальные требования (Серверная часть): 4 Гб и выше

Видеоадаптер

  • Минимальные требования: графический процессор с поддержкой 3D-ускорения, объемом видеопамяти 1 Гб
  • Рекомендуемые требования: графический процессор с поддержкой 3D-ускорения, объемом видеопамяти 4 Гб (поддерживающий OpenGL 2.1 или DirectX 11)

Место на диске

  • 500 Мб и более на системном диске

Разрешение экрана

  • Стандартные мониторы: 1920 x 1080
  • Мониторы с высоким разрешением: до 3840 x 2160 (поддерживается в ОС Windows 10,11)

Дополнительное оборудование

  • Мышь или другие устройства указания

Операционная система

  • Windows 7 (32-bit, 64-bit);
  • Windows 8 (32-bit, 64-bit);
  • Windows 10 (32-bit, 64-bit).

Дополнительное ПО

  • MS Office Word 2003/2007/2010
  • AutoCAD 2007?2012
  • >
  • Acrobat Reader для просмотра документации

Дополнительное ПО

  • MS Office Word 2007/2010
  • Autodesk AutoCAD 2010/2011/2012/2013/2014/2015/2016/2017/2018/2019/2020/2021/2022
  • BricsCAD V14/V15/V16/V17/V18/V19/V20/V21/V22
  • Платформа nanoCAD 20/21/22

О разработчике

CSoft Development CSoft Development — российский разработчик инженерного программного обеспечения и технологий: САПР, BIM, комплексных решений для машиностроения, промышленного и гражданского строительства, архитектурного проектирования, землеустройства, электронного документооборота, обработки сканированных чертежей, векторизации и гибридного редактирования – с многолетним опытом работы на рынке. Компания создает уникальные решения для управления инженерными данными по российским нормам и стандартам. Предлагаемые компанией CSoft Development современные разработки на базе 2D- и 3D-технологий – Model Studio CS и CADLib Model и Архив, TDMS, AutomatiCS, MechaniCS и многие другие – позволяют проектным организациям автоматизировать выполнение множества повседневных задач, значительно повысить конкурентоспособность и культуру производства, открывают перспективы освоения новейших методик проектирования, позволяют решать задачи в области САПР на самом высоком уровне и с учетом российских реалий.

Мероприятия

Сертификаты и свидетельства

Документы, подтверждающие право на реализацию программного обеспечения, а также на проведение обучающих программ по представленному ПО.

Смотреть сертификаты

Подпишитесь на рассылку и получайте первым информацию о предстоящих мероприятиях

Оставить заявку

Наш менеджер свяжется с вами для обсуждения запроса.